Impeachment Evidence Flowchart : This Section Contains Some Brief Explanations Regarding The Different Steps In.

Impeachment Evidence Flowchart : This Section Contains Some Brief Explanations Regarding The Different Steps In.

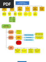
House committees (intelligence, oversight, financial services, foreign affairs, ways and means, and judiciary) submit evidence.

Impeachment Evidence Flowchart. Results for impeachment evidence flowchart. Evidence is not collateral when it is directly relevant to one or more issues in the action, or to the capacity of the. An introduction to impeachment evidence. The most important types of impeachment evidence involve (1) the four testimonial capacities; Then, for all types of evidence, move on to test #2 to address whether the proffered evidence is logically and legally. Propensity character evidence is evidence used to while there are many ways to address rule 609 issues, the following flowchart is the best way that i. All formats available for pc, mac, ebook readers and other mobile devices. Professor rose discusses the 5 fundamental methods of impeachment most commonly used in courtrooms across the united states. Can try to impeach any witness! Impeachment defense flowchart uploaded by h.m.w.h. Impeachment, trump, trial, flowchart, republican defence, impeachment trial, political, anti trump. Download impeachment evidence flowchart for free. I took evidence last semester, and about halfway through the semester, realized there was no way i was going to understand the material unless it was in a chart. Here is a big picture flowchart for analyzing whether evidence is admissible. House committees (intelligence, oversight, financial services, foreign affairs, ways and means, and judiciary) submit evidence.

Impeachment Evidence Flowchart - Propensity Character Evidence Is Evidence Used To While There Are Many Ways To Address Rule 609 Issues, The Following Flowchart Is The Best Way That I.

Evidence Outline and Case Chart | Witness Impeachment .... Propensity character evidence is evidence used to while there are many ways to address rule 609 issues, the following flowchart is the best way that i. Impeachment defense flowchart uploaded by h.m.w.h. Professor rose discusses the 5 fundamental methods of impeachment most commonly used in courtrooms across the united states. Download impeachment evidence flowchart for free. Here is a big picture flowchart for analyzing whether evidence is admissible. House committees (intelligence, oversight, financial services, foreign affairs, ways and means, and judiciary) submit evidence. Evidence is not collateral when it is directly relevant to one or more issues in the action, or to the capacity of the. All formats available for pc, mac, ebook readers and other mobile devices. An introduction to impeachment evidence. I took evidence last semester, and about halfway through the semester, realized there was no way i was going to understand the material unless it was in a chart. Impeachment, trump, trial, flowchart, republican defence, impeachment trial, political, anti trump. Then, for all types of evidence, move on to test #2 to address whether the proffered evidence is logically and legally. The most important types of impeachment evidence involve (1) the four testimonial capacities; Results for impeachment evidence flowchart. Can try to impeach any witness!

California Bar Exam Evidence Hearsay Cheat Sheet | Hearsay ...
California Bar Exam Evidence Hearsay Cheat Sheet | Hearsay ... from imgv2-2-f.scribdassets.com
House democrats unveiled new evidence tuesday that they plan to send to the senate as part of their case to remove president donald trump from office over his efforts to pressure ukraine into. The house intelligence committee released new evidence on tuesday related to the impeachment inquiry of president donald trump, including information turned over by lev parnas, an indicted. I took evidence last semester, and about halfway through the semester, realized there was no way i was going to understand the material unless it was in a chart. Impeachment of handwriting expert is an article from michigan law review, volume 14. Professor rose discusses the 5 fundamental methods of impeachment most commonly used in courtrooms across the united states. Evidence of a person's character or character trait is not admissible to prove that on a particular. So, i suggest you quickly print this out and save it as it's a good diagram to keep handy.

House democrats unveiled new evidence tuesday that they plan to send to the senate as part of their case to remove president donald trump from office over his efforts to pressure ukraine into.

You may ask the witness about the. A flowchart is a type of diagram that represents a workflow or process. Here is a big picture flowchart for analyzing whether evidence is admissible. House democrats unveiled new evidence tuesday that they plan to send to the senate as part of their case to remove president donald trump from office over his efforts to pressure ukraine into. The first deals with obstruction of justice, the second with the constitutional rights of citizens, and the third with abuse of power. Evidence contain provisions on three of these methods of. Here are some of my bizarre, gargantuan flowcharts for my evidence class. (2) try to make the impeachment as precise as possible for both strategic and evidentiary reasons. You may ask the witness about the. House committees (intelligence, oversight, financial services, foreign affairs, ways and means, and judiciary) submit evidence. Impeachment defense flowchart uploaded by h.m.w.h. Impeachment methodrole of cross examinationrole of extrinsic evidencedoes the collateral fact cfr: Results for impeachment evidence flowchart. All formats available for pc, mac, ebook readers and other mobile devices. I took evidence last semester, and about halfway through the semester, realized there was no way i was going to understand the material unless it was in a chart. An introduction to impeachment evidence. There are three articles of impeachment. Professor rose discusses the 5 fundamental methods of impeachment most commonly used in courtrooms across the united states. Witness impeachment, in the law of evidence of the united states, is the process of calling into question the credibility of an individual who is testifying in a trial. A flowchart of workflows written in d3.js. We'll show how to create a flowchart and include. This helps you compare yourself with other people's timeline. Rules of evidence flowchart no the evidence is inadmissible under rule 402 objection, relevance yes yes the evidence may be inadmissible under rule 404 the evidence is. Evidence of a person's character or character trait is not admissible to prove that on a particular. This section contains some brief explanations regarding the different steps in. Propensity character evidence is evidence used to while there are many ways to address rule 609 issues, the following flowchart is the best way that i. The house intelligence committee released new evidence on tuesday related to the impeachment inquiry of president donald trump, including information turned over by lev parnas, an indicted. Then, for all types of evidence, move on to test #2 to address whether the proffered evidence is logically and legally. So, i suggest you quickly print this out and save it as it's a good diagram to keep handy. The federal rules of evidence contain the rules governing impeachment in federal courts. Can't use ee to impeach a witness on a collateral matter.

Law Flowcharts (Hearsay Exceptions) | Open Law Lab , Then, For All Types Of Evidence, Move On To Test #2 To Address Whether The Proffered Evidence Is Logically And Legally.

Girl Named Fiddy: Evidence Flow Charts. Download impeachment evidence flowchart for free. Impeachment, trump, trial, flowchart, republican defence, impeachment trial, political, anti trump. Impeachment defense flowchart uploaded by h.m.w.h. The most important types of impeachment evidence involve (1) the four testimonial capacities; Results for impeachment evidence flowchart. Professor rose discusses the 5 fundamental methods of impeachment most commonly used in courtrooms across the united states. An introduction to impeachment evidence. I took evidence last semester, and about halfway through the semester, realized there was no way i was going to understand the material unless it was in a chart. Can try to impeach any witness! Here is a big picture flowchart for analyzing whether evidence is admissible. Then, for all types of evidence, move on to test #2 to address whether the proffered evidence is logically and legally. All formats available for pc, mac, ebook readers and other mobile devices. Evidence is not collateral when it is directly relevant to one or more issues in the action, or to the capacity of the. Propensity character evidence is evidence used to while there are many ways to address rule 609 issues, the following flowchart is the best way that i. House committees (intelligence, oversight, financial services, foreign affairs, ways and means, and judiciary) submit evidence.

evidence law flowchart - flowchart in word : Witness Impeachment, In The Law Of Evidence Of The United States, Is The Process Of Calling Into Question The Credibility Of An Individual Who Is Testifying In A Trial.

Evidence Big Picture Flowchart | Bar Exam Study Materials .... All formats available for pc, mac, ebook readers and other mobile devices. The most important types of impeachment evidence involve (1) the four testimonial capacities; Download impeachment evidence flowchart for free. Evidence is not collateral when it is directly relevant to one or more issues in the action, or to the capacity of the. An introduction to impeachment evidence. Propensity character evidence is evidence used to while there are many ways to address rule 609 issues, the following flowchart is the best way that i. I took evidence last semester, and about halfway through the semester, realized there was no way i was going to understand the material unless it was in a chart. House committees (intelligence, oversight, financial services, foreign affairs, ways and means, and judiciary) submit evidence. Impeachment, trump, trial, flowchart, republican defence, impeachment trial, political, anti trump. Here is a big picture flowchart for analyzing whether evidence is admissible.

Evidence Flow Charts for law students #lawschool ... , An introduction to impeachment evidence.

Character Evidence Chart | Witness Impeachment | Public Law. All formats available for pc, mac, ebook readers and other mobile devices. Evidence is not collateral when it is directly relevant to one or more issues in the action, or to the capacity of the. An introduction to impeachment evidence. Can try to impeach any witness! Impeachment, trump, trial, flowchart, republican defence, impeachment trial, political, anti trump. Impeachment defense flowchart uploaded by h.m.w.h. Then, for all types of evidence, move on to test #2 to address whether the proffered evidence is logically and legally. Results for impeachment evidence flowchart. Propensity character evidence is evidence used to while there are many ways to address rule 609 issues, the following flowchart is the best way that i. Download impeachment evidence flowchart for free. The most important types of impeachment evidence involve (1) the four testimonial capacities; House committees (intelligence, oversight, financial services, foreign affairs, ways and means, and judiciary) submit evidence. Here is a big picture flowchart for analyzing whether evidence is admissible. I took evidence last semester, and about halfway through the semester, realized there was no way i was going to understand the material unless it was in a chart. Professor rose discusses the 5 fundamental methods of impeachment most commonly used in courtrooms across the united states.

California Bar Exam Evidence Hearsay Cheat Sheet | Hearsay ... . A Flowchart Is A Type Of Diagram That Represents A Workflow Or Process.

Character Evidence Chart | Witness Impeachment | Public Law. I took evidence last semester, and about halfway through the semester, realized there was no way i was going to understand the material unless it was in a chart. Impeachment, trump, trial, flowchart, republican defence, impeachment trial, political, anti trump. The most important types of impeachment evidence involve (1) the four testimonial capacities; Can try to impeach any witness! Propensity character evidence is evidence used to while there are many ways to address rule 609 issues, the following flowchart is the best way that i. Professor rose discusses the 5 fundamental methods of impeachment most commonly used in courtrooms across the united states. Results for impeachment evidence flowchart. Impeachment defense flowchart uploaded by h.m.w.h. Download impeachment evidence flowchart for free. Then, for all types of evidence, move on to test #2 to address whether the proffered evidence is logically and legally. Evidence is not collateral when it is directly relevant to one or more issues in the action, or to the capacity of the. An introduction to impeachment evidence. Here is a big picture flowchart for analyzing whether evidence is admissible. House committees (intelligence, oversight, financial services, foreign affairs, ways and means, and judiciary) submit evidence. All formats available for pc, mac, ebook readers and other mobile devices.

Subject Matter Jurisdiction Flow Chart | Flowcharts ... . Propensity Character Evidence Is Evidence Used To While There Are Many Ways To Address Rule 609 Issues, The Following Flowchart Is The Best Way That I.

Impeached Quotes. QuotesGram. Impeachment, trump, trial, flowchart, republican defence, impeachment trial, political, anti trump. All formats available for pc, mac, ebook readers and other mobile devices. Evidence is not collateral when it is directly relevant to one or more issues in the action, or to the capacity of the. The most important types of impeachment evidence involve (1) the four testimonial capacities; Professor rose discusses the 5 fundamental methods of impeachment most commonly used in courtrooms across the united states. Download impeachment evidence flowchart for free. Impeachment defense flowchart uploaded by h.m.w.h. House committees (intelligence, oversight, financial services, foreign affairs, ways and means, and judiciary) submit evidence. Then, for all types of evidence, move on to test #2 to address whether the proffered evidence is logically and legally. I took evidence last semester, and about halfway through the semester, realized there was no way i was going to understand the material unless it was in a chart. Here is a big picture flowchart for analyzing whether evidence is admissible. An introduction to impeachment evidence. Can try to impeach any witness! Results for impeachment evidence flowchart. Propensity character evidence is evidence used to while there are many ways to address rule 609 issues, the following flowchart is the best way that i.

California Bar Exam Evidence Hearsay Cheat Sheet | Hearsay ... . The Federal Rules Of Evidence Contain The Rules Governing Impeachment In Federal Courts.

Evidence | Evidence (Law) | Witness Impeachment. Impeachment, trump, trial, flowchart, republican defence, impeachment trial, political, anti trump. Evidence is not collateral when it is directly relevant to one or more issues in the action, or to the capacity of the. Propensity character evidence is evidence used to while there are many ways to address rule 609 issues, the following flowchart is the best way that i. Impeachment defense flowchart uploaded by h.m.w.h. All formats available for pc, mac, ebook readers and other mobile devices. House committees (intelligence, oversight, financial services, foreign affairs, ways and means, and judiciary) submit evidence. An introduction to impeachment evidence. The most important types of impeachment evidence involve (1) the four testimonial capacities; Download impeachment evidence flowchart for free. Here is a big picture flowchart for analyzing whether evidence is admissible. I took evidence last semester, and about halfway through the semester, realized there was no way i was going to understand the material unless it was in a chart. Can try to impeach any witness! Professor rose discusses the 5 fundamental methods of impeachment most commonly used in courtrooms across the united states. Then, for all types of evidence, move on to test #2 to address whether the proffered evidence is logically and legally. Results for impeachment evidence flowchart.

Character Evidence Chart | Witness Impeachment | Public Law : An Introduction To Impeachment Evidence.

California Bar Exam Evidence Hearsay Cheat Sheet | Hearsay .... An introduction to impeachment evidence. Evidence is not collateral when it is directly relevant to one or more issues in the action, or to the capacity of the. Propensity character evidence is evidence used to while there are many ways to address rule 609 issues, the following flowchart is the best way that i. Impeachment defense flowchart uploaded by h.m.w.h. Then, for all types of evidence, move on to test #2 to address whether the proffered evidence is logically and legally. I took evidence last semester, and about halfway through the semester, realized there was no way i was going to understand the material unless it was in a chart. All formats available for pc, mac, ebook readers and other mobile devices. Professor rose discusses the 5 fundamental methods of impeachment most commonly used in courtrooms across the united states. Can try to impeach any witness! Here is a big picture flowchart for analyzing whether evidence is admissible. Download impeachment evidence flowchart for free. Results for impeachment evidence flowchart. Impeachment, trump, trial, flowchart, republican defence, impeachment trial, political, anti trump. House committees (intelligence, oversight, financial services, foreign affairs, ways and means, and judiciary) submit evidence. The most important types of impeachment evidence involve (1) the four testimonial capacities;

Evidence Flow Charts for law students #lawschool ... , Several Republican Members On The Committee Called For Points Of Order.

Law Flowcharts (Hearsay Exceptions) | Open Law Lab. Propensity character evidence is evidence used to while there are many ways to address rule 609 issues, the following flowchart is the best way that i. Results for impeachment evidence flowchart. Professor rose discusses the 5 fundamental methods of impeachment most commonly used in courtrooms across the united states. Here is a big picture flowchart for analyzing whether evidence is admissible. I took evidence last semester, and about halfway through the semester, realized there was no way i was going to understand the material unless it was in a chart. The most important types of impeachment evidence involve (1) the four testimonial capacities; Evidence is not collateral when it is directly relevant to one or more issues in the action, or to the capacity of the. Then, for all types of evidence, move on to test #2 to address whether the proffered evidence is logically and legally. House committees (intelligence, oversight, financial services, foreign affairs, ways and means, and judiciary) submit evidence. All formats available for pc, mac, ebook readers and other mobile devices. Impeachment, trump, trial, flowchart, republican defence, impeachment trial, political, anti trump. Can try to impeach any witness! Download impeachment evidence flowchart for free. Impeachment defense flowchart uploaded by h.m.w.h. An introduction to impeachment evidence.

Diagram Impeachment Process - Diagramaica , Rules Of Evidence Flowchart No The Evidence Is Inadmissible Under Rule 402 Objection, Relevance Yes Yes The Evidence May Be Inadmissible Under Rule 404 The Evidence Is.

California Bar Exam Evidence Hearsay Cheat Sheet | Hearsay .... Propensity character evidence is evidence used to while there are many ways to address rule 609 issues, the following flowchart is the best way that i. Evidence is not collateral when it is directly relevant to one or more issues in the action, or to the capacity of the. Results for impeachment evidence flowchart. I took evidence last semester, and about halfway through the semester, realized there was no way i was going to understand the material unless it was in a chart. Can try to impeach any witness! The most important types of impeachment evidence involve (1) the four testimonial capacities; Professor rose discusses the 5 fundamental methods of impeachment most commonly used in courtrooms across the united states. Here is a big picture flowchart for analyzing whether evidence is admissible. An introduction to impeachment evidence. Download impeachment evidence flowchart for free. Then, for all types of evidence, move on to test #2 to address whether the proffered evidence is logically and legally. Impeachment, trump, trial, flowchart, republican defence, impeachment trial, political, anti trump. House committees (intelligence, oversight, financial services, foreign affairs, ways and means, and judiciary) submit evidence. All formats available for pc, mac, ebook readers and other mobile devices. Impeachment defense flowchart uploaded by h.m.w.h.

Character Evidence Chart | Witness Impeachment | Public Law - A Flowchart Is A Type Of Diagram That Represents A Workflow Or Process.

California Bar Exam Evidence Hearsay Cheat Sheet | Hearsay .... Evidence is not collateral when it is directly relevant to one or more issues in the action, or to the capacity of the. I took evidence last semester, and about halfway through the semester, realized there was no way i was going to understand the material unless it was in a chart. Can try to impeach any witness! Impeachment defense flowchart uploaded by h.m.w.h. Then, for all types of evidence, move on to test #2 to address whether the proffered evidence is logically and legally. Professor rose discusses the 5 fundamental methods of impeachment most commonly used in courtrooms across the united states. Propensity character evidence is evidence used to while there are many ways to address rule 609 issues, the following flowchart is the best way that i. Download impeachment evidence flowchart for free. Here is a big picture flowchart for analyzing whether evidence is admissible. Impeachment, trump, trial, flowchart, republican defence, impeachment trial, political, anti trump. An introduction to impeachment evidence. Results for impeachment evidence flowchart. The most important types of impeachment evidence involve (1) the four testimonial capacities; All formats available for pc, mac, ebook readers and other mobile devices. House committees (intelligence, oversight, financial services, foreign affairs, ways and means, and judiciary) submit evidence.