Evidence Witness Impeachment Flowchart : More Than Any Other Individual, Democrats Had Hoped To.

Evidence Witness Impeachment Flowchart : More Than Any Other Individual, Democrats Had Hoped To.

While the competency of a witness is a preliminary question of fact for the judge, questions of witness credibility are to be resolved by the trier of fact.

Evidence Witness Impeachment Flowchart. Another exception to the traditional rule allows parties to impeach a witness who they were required by a specific law to call as part of their case, such as an attesting witness to a will. Learn vocabulary, terms and more with flashcards, games and other study tools. Impeachment, trump, trial, flowchart, republican defence, impeachment trial, political, anti trump. Witness has testified and implicated d in a crime. Impeachment is the introduction of evidence for the purpose of attacking the credibility of a witness. 404(b) impeachment see 608 & 609. The federal rules of evidence contain the rules governing impeachment in us federal courts. The party examining the witness is bound by the witness's answer unless the evidence (3) except as set forth in rule 6.15 (impeachment by prior inconsistent statement), a party may not impeach its own witness. Burden of proof is unclear, but. Impeachment defense flowchart uploaded by h.m.w.h. Defense counsel, believing in good faith that witness has previously committed perjury when testifying in an. Must establish that the uncharged misconduct took place with admissible evidence; Implied hearsay statements (and conduct) of a person other than the witness, which were not intended to be assertive of the fact they are tendered to prove, are still inadmissible as hearsay. Can try to impeach any witness! Witness impeachment, in the law of evidence of the united states, is the process of calling into question the credibility of an individual testifying in a trial.

Evidence Witness Impeachment Flowchart . Can Try To Impeach Any Witness!

Impeached Quotes. QuotesGram. Impeachment, trump, trial, flowchart, republican defence, impeachment trial, political, anti trump. Witness impeachment, in the law of evidence of the united states, is the process of calling into question the credibility of an individual testifying in a trial. Must establish that the uncharged misconduct took place with admissible evidence; The party examining the witness is bound by the witness's answer unless the evidence (3) except as set forth in rule 6.15 (impeachment by prior inconsistent statement), a party may not impeach its own witness. Impeachment is the introduction of evidence for the purpose of attacking the credibility of a witness. Impeachment defense flowchart uploaded by h.m.w.h. Another exception to the traditional rule allows parties to impeach a witness who they were required by a specific law to call as part of their case, such as an attesting witness to a will. Witness has testified and implicated d in a crime. Implied hearsay statements (and conduct) of a person other than the witness, which were not intended to be assertive of the fact they are tendered to prove, are still inadmissible as hearsay. 404(b) impeachment see 608 & 609. Learn vocabulary, terms and more with flashcards, games and other study tools. Defense counsel, believing in good faith that witness has previously committed perjury when testifying in an. Burden of proof is unclear, but. The federal rules of evidence contain the rules governing impeachment in us federal courts. Can try to impeach any witness!

Impeached Quotes. QuotesGram
Impeached Quotes. QuotesGram from cdn.quotesgram.com
Witness impeachment, in the law of evidence of the united states, is the process of calling into question the credibility of an individual testifying in a trial. Implied hearsay statements (and conduct) of a person other than the witness, which were not intended to be assertive of the fact they are tendered to prove, are still inadmissible as hearsay. The rules in this article come up often in impeachment—when one side seeks to discredit the other side's witness. Another exception to the traditional rule allows parties to impeach a witness who they were required by a specific law to call as part of their case, such as an attesting witness to a will. Article vi of the federal rules of evidence focuses on the competency and credibility of witnesses. The federal rules of evidence contain the rules governing impeachment in us federal courts. I have taught body language classes and i saw clear evidence of dishonesty and witness manipulation in taylor's testimony.

.call witnesses after the presentation of evidence by both the house impeachment managers and a simple majority, or 51 votes, is required to pass a motion to subpoena a witness during the trial.

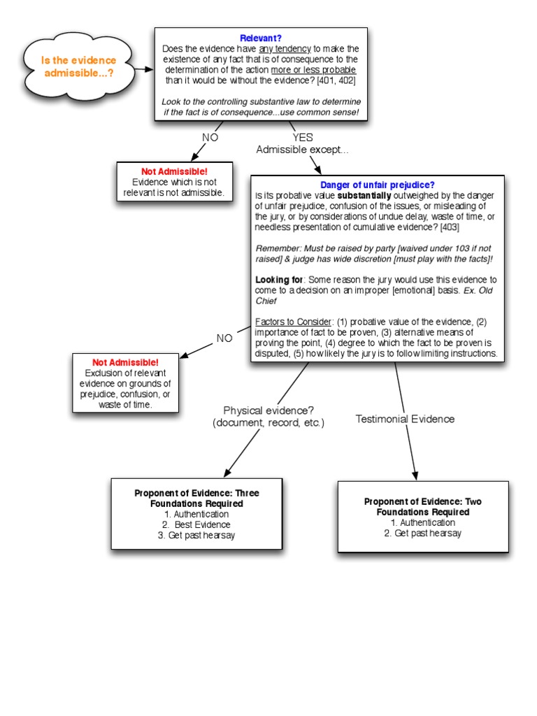
House intelligence committee chairman adam schiff, the democrat leading the impeachment investigation, said the failure to produce this witness would be considered strong evidence of obstruction. Rules of evidence flowchart no the evidence is inadmissible under rule 402 objection, relevance yes yes the evidence may be inadmissible under rule 404 the evidence is inadmissible under rule 403 objection, unfairly prejudicial is it relevant? Impeachment methods*** flashcards from lirong lin's class online, or in brainscape's iphone or android app. Impeachment defense flowchart uploaded by h.m.w.h. 404(b) impeachment see 608 & 609. Every person is competent to be a witness unless a statute or the massachusetts common law of evidence provides otherwise. Need not be substantively admissible in order to be admitted for impeachment purposes. Impeachment, trump, trial, flowchart, republican defence, impeachment trial, political, anti trump. Every person is competent to be a witness except as otherwise provided in these rules. Learn about how a witness's credibility may be impeached during cross examination, including the various methods available for impeachment, and the methods by which an. While the competency of a witness is a preliminary question of fact for the judge, questions of witness credibility are to be resolved by the trier of fact. Documents provided by rudy giuliani's fixer for ukraine, lev parnas. And his allies, like hunter biden and the whistleblower who filed the complaint that led to impeachment. I have taught body language classes and i saw clear evidence of dishonesty and witness manipulation in taylor's testimony. A witness may testify to a matter only if evidence is introduced sufficient to support a finding that the witness has personal knowledge of the matter. Can try to impeach any witness! When impeaching a witness with extrinsic evidence of bias, that evidence: Adam schiff of california, had fought tooth and nail over the past week to persuade moderate republicans to join them in admitting new evidence from key witnesses who did not testify in the house. Defense counsel, believing in good faith that witness has previously committed perjury when testifying in an. For testimonial evidence qualification involves identifying the witness, establishing that the testimony is based on personal knowledge of *real evidence must be authenticated by a sponsor witness who has been properly qualified. The party examining the witness is bound by the witness's answer unless the evidence (3) except as set forth in rule 6.15 (impeachment by prior inconsistent statement), a party may not impeach its own witness. However when impeaching a witness with inconsistent statements also i understood that grand jury testimony can only be used as impeachment for inconsistent statements. More than any other individual, democrats had hoped to. Learn vocabulary, terms and more with flashcards, games and other study tools. If the court makes a final determination that such proof is admissible for impeachment purposes, the accused need not actually testify at the trial to later challenge the. No report on impeachment proceedings has been released, nor has any evidence been provided, he said, noting the first hearing is scheduled for wednesday. Implied hearsay statements (and conduct) of a person other than the witness, which were not intended to be assertive of the fact they are tendered to prove, are still inadmissible as hearsay. (1) can impeaching fact be proven by extrinsic evidence (documentary evidence or testimony from other witnesses), or is party bound by. Must establish that the uncharged misconduct took place with admissible evidence; On the eve of the most important day in the senate impeachment trial, momentum appeared to be moving against the democratic desire to call witnesses to testify before a final vote on president donald trump's removal could be held. The rules in this article come up often in impeachment—when one side seeks to discredit the other side's witness.

Law Flowcharts (Hearsay Exceptions) | Open Law Lab : More Than Any Other Individual, Democrats Had Hoped To.

Evidence And The 6th Amendment - Illustrated flowchart .... Impeachment defense flowchart uploaded by h.m.w.h. Must establish that the uncharged misconduct took place with admissible evidence; Witness impeachment, in the law of evidence of the united states, is the process of calling into question the credibility of an individual testifying in a trial. Witness has testified and implicated d in a crime. Impeachment is the introduction of evidence for the purpose of attacking the credibility of a witness. Implied hearsay statements (and conduct) of a person other than the witness, which were not intended to be assertive of the fact they are tendered to prove, are still inadmissible as hearsay. Defense counsel, believing in good faith that witness has previously committed perjury when testifying in an. Burden of proof is unclear, but. Can try to impeach any witness! Another exception to the traditional rule allows parties to impeach a witness who they were required by a specific law to call as part of their case, such as an attesting witness to a will. The federal rules of evidence contain the rules governing impeachment in us federal courts. Learn vocabulary, terms and more with flashcards, games and other study tools. Impeachment, trump, trial, flowchart, republican defence, impeachment trial, political, anti trump. The party examining the witness is bound by the witness's answer unless the evidence (3) except as set forth in rule 6.15 (impeachment by prior inconsistent statement), a party may not impeach its own witness. 404(b) impeachment see 608 & 609.

Character Evidence Chart | Witness Impeachment | Public Law - Defense Counsel, Believing In Good Faith That Witness Has Previously Committed Perjury When Testifying In An.

Evidence Flow Chart 2008-09 | Witness Impeachment .... Burden of proof is unclear, but. Must establish that the uncharged misconduct took place with admissible evidence; Witness impeachment, in the law of evidence of the united states, is the process of calling into question the credibility of an individual testifying in a trial. Learn vocabulary, terms and more with flashcards, games and other study tools. Witness has testified and implicated d in a crime. Implied hearsay statements (and conduct) of a person other than the witness, which were not intended to be assertive of the fact they are tendered to prove, are still inadmissible as hearsay. The party examining the witness is bound by the witness's answer unless the evidence (3) except as set forth in rule 6.15 (impeachment by prior inconsistent statement), a party may not impeach its own witness. Can try to impeach any witness! Another exception to the traditional rule allows parties to impeach a witness who they were required by a specific law to call as part of their case, such as an attesting witness to a will. Impeachment defense flowchart uploaded by h.m.w.h.

Law Flowcharts (Hearsay Exceptions) | Open Law Lab . Every person is competent to be a witness unless a statute or the massachusetts common law of evidence provides otherwise.

143 best Bar Exam images on Pinterest. Implied hearsay statements (and conduct) of a person other than the witness, which were not intended to be assertive of the fact they are tendered to prove, are still inadmissible as hearsay. Burden of proof is unclear, but. Can try to impeach any witness! The party examining the witness is bound by the witness's answer unless the evidence (3) except as set forth in rule 6.15 (impeachment by prior inconsistent statement), a party may not impeach its own witness. Another exception to the traditional rule allows parties to impeach a witness who they were required by a specific law to call as part of their case, such as an attesting witness to a will. Must establish that the uncharged misconduct took place with admissible evidence; The federal rules of evidence contain the rules governing impeachment in us federal courts. Defense counsel, believing in good faith that witness has previously committed perjury when testifying in an. Impeachment is the introduction of evidence for the purpose of attacking the credibility of a witness. Witness has testified and implicated d in a crime. Impeachment defense flowchart uploaded by h.m.w.h. Learn vocabulary, terms and more with flashcards, games and other study tools. 404(b) impeachment see 608 & 609. Impeachment, trump, trial, flowchart, republican defence, impeachment trial, political, anti trump. Witness impeachment, in the law of evidence of the united states, is the process of calling into question the credibility of an individual testifying in a trial.

California Bar Exam Evidence Hearsay Cheat Sheet | Hearsay ... - The Federal Rules Of Evidence Contain The Rules Governing Impeachment In Us Federal Courts.

California Bar Exam Evidence Hearsay Cheat Sheet | Hearsay .... Impeachment is the introduction of evidence for the purpose of attacking the credibility of a witness. The party examining the witness is bound by the witness's answer unless the evidence (3) except as set forth in rule 6.15 (impeachment by prior inconsistent statement), a party may not impeach its own witness. Implied hearsay statements (and conduct) of a person other than the witness, which were not intended to be assertive of the fact they are tendered to prove, are still inadmissible as hearsay. Witness impeachment, in the law of evidence of the united states, is the process of calling into question the credibility of an individual testifying in a trial. 404(b) impeachment see 608 & 609. Learn vocabulary, terms and more with flashcards, games and other study tools. Must establish that the uncharged misconduct took place with admissible evidence; The federal rules of evidence contain the rules governing impeachment in us federal courts. Witness has testified and implicated d in a crime. Can try to impeach any witness! Burden of proof is unclear, but. Defense counsel, believing in good faith that witness has previously committed perjury when testifying in an. Impeachment defense flowchart uploaded by h.m.w.h. Another exception to the traditional rule allows parties to impeach a witness who they were required by a specific law to call as part of their case, such as an attesting witness to a will. Impeachment, trump, trial, flowchart, republican defence, impeachment trial, political, anti trump.

Character Evidence Chart | Witness Impeachment | Public Law - Collins Said Nadler Has Failed To Provide A Witness List, And There's Been Nothing From Schiff's 10 Days Of Hearings.

Character Evidence Chart | Witness Impeachment | Public Law. Witness has testified and implicated d in a crime. Impeachment is the introduction of evidence for the purpose of attacking the credibility of a witness. Defense counsel, believing in good faith that witness has previously committed perjury when testifying in an. Witness impeachment, in the law of evidence of the united states, is the process of calling into question the credibility of an individual testifying in a trial. Another exception to the traditional rule allows parties to impeach a witness who they were required by a specific law to call as part of their case, such as an attesting witness to a will. Can try to impeach any witness! Impeachment defense flowchart uploaded by h.m.w.h. The party examining the witness is bound by the witness's answer unless the evidence (3) except as set forth in rule 6.15 (impeachment by prior inconsistent statement), a party may not impeach its own witness. Impeachment, trump, trial, flowchart, republican defence, impeachment trial, political, anti trump. Implied hearsay statements (and conduct) of a person other than the witness, which were not intended to be assertive of the fact they are tendered to prove, are still inadmissible as hearsay. Learn vocabulary, terms and more with flashcards, games and other study tools. 404(b) impeachment see 608 & 609. Burden of proof is unclear, but. The federal rules of evidence contain the rules governing impeachment in us federal courts. Must establish that the uncharged misconduct took place with admissible evidence;

Diagram Impeachment Process - Diagramaica : Can Try To Impeach Any Witness!

Girl Named Fiddy: Evidence Flow Charts. The federal rules of evidence contain the rules governing impeachment in us federal courts. Learn vocabulary, terms and more with flashcards, games and other study tools. Witness has testified and implicated d in a crime. Burden of proof is unclear, but. Defense counsel, believing in good faith that witness has previously committed perjury when testifying in an. Must establish that the uncharged misconduct took place with admissible evidence; Implied hearsay statements (and conduct) of a person other than the witness, which were not intended to be assertive of the fact they are tendered to prove, are still inadmissible as hearsay. Impeachment is the introduction of evidence for the purpose of attacking the credibility of a witness. The party examining the witness is bound by the witness's answer unless the evidence (3) except as set forth in rule 6.15 (impeachment by prior inconsistent statement), a party may not impeach its own witness. 404(b) impeachment see 608 & 609. Impeachment defense flowchart uploaded by h.m.w.h. Another exception to the traditional rule allows parties to impeach a witness who they were required by a specific law to call as part of their case, such as an attesting witness to a will. Can try to impeach any witness! Impeachment, trump, trial, flowchart, republican defence, impeachment trial, political, anti trump. Witness impeachment, in the law of evidence of the united states, is the process of calling into question the credibility of an individual testifying in a trial.

criminal procedure miranda flow chart - Google Search ... , Adam Schiff Of California, Had Fought Tooth And Nail Over The Past Week To Persuade Moderate Republicans To Join Them In Admitting New Evidence From Key Witnesses Who Did Not Testify In The House.

Evidence Outline and Case Chart | Witness Impeachment .... Implied hearsay statements (and conduct) of a person other than the witness, which were not intended to be assertive of the fact they are tendered to prove, are still inadmissible as hearsay. Impeachment defense flowchart uploaded by h.m.w.h. Impeachment, trump, trial, flowchart, republican defence, impeachment trial, political, anti trump. Impeachment is the introduction of evidence for the purpose of attacking the credibility of a witness. Must establish that the uncharged misconduct took place with admissible evidence; Learn vocabulary, terms and more with flashcards, games and other study tools. Can try to impeach any witness! The federal rules of evidence contain the rules governing impeachment in us federal courts. The party examining the witness is bound by the witness's answer unless the evidence (3) except as set forth in rule 6.15 (impeachment by prior inconsistent statement), a party may not impeach its own witness. Defense counsel, believing in good faith that witness has previously committed perjury when testifying in an. 404(b) impeachment see 608 & 609. Witness has testified and implicated d in a crime. Another exception to the traditional rule allows parties to impeach a witness who they were required by a specific law to call as part of their case, such as an attesting witness to a will. Witness impeachment, in the law of evidence of the united states, is the process of calling into question the credibility of an individual testifying in a trial. Burden of proof is unclear, but.

evidence law flowchart - flowchart in word , Burden Of Proof Is Unclear, But.

Character Evidence Chart | Witness Impeachment | Public Law. Another exception to the traditional rule allows parties to impeach a witness who they were required by a specific law to call as part of their case, such as an attesting witness to a will. Defense counsel, believing in good faith that witness has previously committed perjury when testifying in an. Impeachment is the introduction of evidence for the purpose of attacking the credibility of a witness. Impeachment defense flowchart uploaded by h.m.w.h. Learn vocabulary, terms and more with flashcards, games and other study tools. Impeachment, trump, trial, flowchart, republican defence, impeachment trial, political, anti trump. Can try to impeach any witness! The party examining the witness is bound by the witness's answer unless the evidence (3) except as set forth in rule 6.15 (impeachment by prior inconsistent statement), a party may not impeach its own witness. Must establish that the uncharged misconduct took place with admissible evidence; Implied hearsay statements (and conduct) of a person other than the witness, which were not intended to be assertive of the fact they are tendered to prove, are still inadmissible as hearsay. 404(b) impeachment see 608 & 609. Burden of proof is unclear, but. The federal rules of evidence contain the rules governing impeachment in us federal courts. Witness has testified and implicated d in a crime. Witness impeachment, in the law of evidence of the united states, is the process of calling into question the credibility of an individual testifying in a trial.

Impeached Quotes. QuotesGram : I Have Taught Body Language Classes And I Saw Clear Evidence Of Dishonesty And Witness Manipulation In Taylor's Testimony.

Character Evidence Chart | Witness Impeachment | Public Law. Impeachment is the introduction of evidence for the purpose of attacking the credibility of a witness. Must establish that the uncharged misconduct took place with admissible evidence; Learn vocabulary, terms and more with flashcards, games and other study tools. Witness impeachment, in the law of evidence of the united states, is the process of calling into question the credibility of an individual testifying in a trial. The party examining the witness is bound by the witness's answer unless the evidence (3) except as set forth in rule 6.15 (impeachment by prior inconsistent statement), a party may not impeach its own witness. Another exception to the traditional rule allows parties to impeach a witness who they were required by a specific law to call as part of their case, such as an attesting witness to a will. Impeachment defense flowchart uploaded by h.m.w.h. 404(b) impeachment see 608 & 609. Defense counsel, believing in good faith that witness has previously committed perjury when testifying in an. The federal rules of evidence contain the rules governing impeachment in us federal courts. Witness has testified and implicated d in a crime. Implied hearsay statements (and conduct) of a person other than the witness, which were not intended to be assertive of the fact they are tendered to prove, are still inadmissible as hearsay. Burden of proof is unclear, but. Impeachment, trump, trial, flowchart, republican defence, impeachment trial, political, anti trump. Can try to impeach any witness!

California Bar Exam Evidence Hearsay Cheat Sheet | Hearsay ... , Every Person Is Competent To Be A Witness Unless A Statute Or The Massachusetts Common Law Of Evidence Provides Otherwise.

1000+ images about the law on Pinterest | Study, Federal .... Can try to impeach any witness! Impeachment, trump, trial, flowchart, republican defence, impeachment trial, political, anti trump. Implied hearsay statements (and conduct) of a person other than the witness, which were not intended to be assertive of the fact they are tendered to prove, are still inadmissible as hearsay. The party examining the witness is bound by the witness's answer unless the evidence (3) except as set forth in rule 6.15 (impeachment by prior inconsistent statement), a party may not impeach its own witness. Must establish that the uncharged misconduct took place with admissible evidence; Witness has testified and implicated d in a crime. Learn vocabulary, terms and more with flashcards, games and other study tools. Impeachment defense flowchart uploaded by h.m.w.h. Impeachment is the introduction of evidence for the purpose of attacking the credibility of a witness. The federal rules of evidence contain the rules governing impeachment in us federal courts. Burden of proof is unclear, but. 404(b) impeachment see 608 & 609. Witness impeachment, in the law of evidence of the united states, is the process of calling into question the credibility of an individual testifying in a trial. Another exception to the traditional rule allows parties to impeach a witness who they were required by a specific law to call as part of their case, such as an attesting witness to a will. Defense counsel, believing in good faith that witness has previously committed perjury when testifying in an.

← Impeachment Evidence Flowchart Impeachment Evidence Impeachment Examples →