Impeachment Process Witness Impeachment Flowchart : It's A Fairly Who Can Start The Impeachment Process?

Impeachment Process Witness Impeachment Flowchart : It's A Fairly Who Can Start The Impeachment Process?

The constitution permits congress to remove presidents before their term is up if enough lawmakers vote to say that they committed only three presidents have been subjected to impeachment proceedings.

Impeachment Process Witness Impeachment Flowchart. For this list, we're taking a look at details regarding the impeachment process. Impeachment does not in itself remove the official definitively from office; Two presidents, andrew johnson and bill clinton, were impeached, but the senate voted not. The federal rules of evidence contain the rules governing impeachment in us federal courts. Impeachment, trump, trial, flowchart, republican defence, impeachment trial, political, anti trump. The house has impeached 19 people, mostly federal judges. We'll mainly be focusing on impeachment in. The term impeachment is commonly used to mean removing someone from office, but it actually refers only to the filing of formal charges. Witness impeachment, in the law of evidence of the united states, is the process of calling into question the credibility of an individual testifying in a trial. Impeachment is the process by which a legislative body levels charges against a government official. It's not as easy as it sounds. Impeachment defense flowchart uploaded by h.m.w.h. Many of you are about to witness your first impeachment proceedings! It is similar to an indictment in criminal law, and thus it is essentially the statement of charges against the official. For those of you just reaching the legal drinking age, you weren't even alive the last time the house of representatives voted to impeach a sitting.

Impeachment Process Witness Impeachment Flowchart - This Stage Resembles A Trial;

Senate Votes Against Witnesses In Trump's Impeachment .... It is similar to an indictment in criminal law, and thus it is essentially the statement of charges against the official. Impeachment, trump, trial, flowchart, republican defence, impeachment trial, political, anti trump. We'll mainly be focusing on impeachment in. Many of you are about to witness your first impeachment proceedings! Witness impeachment, in the law of evidence of the united states, is the process of calling into question the credibility of an individual testifying in a trial. Impeachment does not in itself remove the official definitively from office; It's not as easy as it sounds. Impeachment defense flowchart uploaded by h.m.w.h. For those of you just reaching the legal drinking age, you weren't even alive the last time the house of representatives voted to impeach a sitting. For this list, we're taking a look at details regarding the impeachment process. Two presidents, andrew johnson and bill clinton, were impeached, but the senate voted not. The term impeachment is commonly used to mean removing someone from office, but it actually refers only to the filing of formal charges. The house has impeached 19 people, mostly federal judges. Impeachment is the process by which a legislative body levels charges against a government official. The federal rules of evidence contain the rules governing impeachment in us federal courts.

Impeaching By Omission - Voices at Temple
Impeaching By Omission - Voices at Temple from www2.law.temple.edu
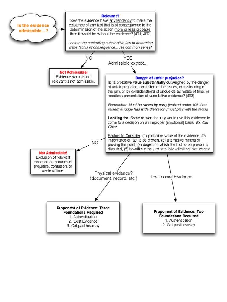
The term impeachment is commonly used to mean removing someone from office, but it actually refers only to the filing of formal charges. (1) the witness is an adverse party (or someone associated with the adverse party) or (2) the examining. Many of you are about to witness your first impeachment proceedings! If the official subsequently is convicted in a senate impeachment trial, he is removed from office. The party examining the witness is bound by the witness's. For this list, we're taking a look at details regarding the impeachment process. Impeachment is the process by which a legislative body levels charges against a government official.

Congress has engaged in impeachment proceedings against a president three times before.

Impeachment procedures vary from country to country, but the united states constitution states that the president, vice president and all civil officers of the united states, shall be removed from office on impeachment for, and conviction of, treason, bribery, or other high crimes and misdemeanors. If the official subsequently is convicted in a senate impeachment trial, he is removed from office. The house may create a special committee, hire investigators, and special counsel the committee can meet, subpoena and examine witnesses, documents, and other relevant materials. For those of you just reaching the legal drinking age, you weren't even alive the last time the house of representatives voted to impeach a sitting. The impeachment process actually has two stages, and the responsibility for each stage usually is separated. The impeachment trial of president trump faces a climactic vote on friday, when senators will decide whether to call witnesses and prolong impeachment proceedings or bring them to a swift conclusion. It's not as easy as it sounds. Whatever you call it, house judiciary committee chairman jerrold nadler is not fooling around. The federal rules of evidence contain the rules governing impeachment in us federal courts. Elise stefanik of new york and will hurd of texas, who are. The illinois impeachment process is similar to the federal impeachment process, but not all states follow the same model. The us constitution states a president shall be removed from office on impeachment for, and conviction. Congress has engaged in impeachment proceedings against a president three times before. For this list, we're taking a look at details regarding the impeachment process. Learn vocabulary, terms and more with flashcards, games and other study tools. The constitution permits congress to remove presidents before their term is up if enough lawmakers vote to say that they committed only three presidents have been subjected to impeachment proceedings. Both sides may call witnesses and present evidence. The house of representatives is charged with the sole. To avoid affecting the criminal investigation, the us attorney's office has asked that witnesses and evidence involved in the criminal investigation not be used in the senate trial. The impeachment process has begun. Impeachment is the formal process by which the house of representatives charges an elected official with malfeasance. This stage resembles a trial; Two were impeached but acquitted and stayed in office: Impeachment does not in itself remove the official definitively from office; Calls to impeach president donald trump began among some democrats almost the day he was inaugurated. It's a fairly who can start the impeachment process? It is commonly available in presidential systems to remove a criminal president who would otherwise serve. Earlier this month, the house judiciary committee established procedures to allow it to determine by the end of the year whether to recommend articles of. A party may not impeach their own witness unless: If a federal official commits a crime or otherwise acts improperly, the house of representatives may impeach—formally charge—that official. Impeachment procedures vary from country to country, but the united states constitution states that the president, vice president and all civil officers of the united states, shall be removed from office on impeachment for, and conviction of, treason, bribery, or other high crimes and misdemeanors.

Character Evidence Chart | Witness Impeachment | Public Law , The Us Constitution States A President Shall Be Removed From Office On Impeachment For, And Conviction.

Following Rousseff's "Coup", Brazil's Problems Are Only .... It is similar to an indictment in criminal law, and thus it is essentially the statement of charges against the official. The federal rules of evidence contain the rules governing impeachment in us federal courts. It's not as easy as it sounds. Witness impeachment, in the law of evidence of the united states, is the process of calling into question the credibility of an individual testifying in a trial. Many of you are about to witness your first impeachment proceedings! The house has impeached 19 people, mostly federal judges. For those of you just reaching the legal drinking age, you weren't even alive the last time the house of representatives voted to impeach a sitting. Impeachment does not in itself remove the official definitively from office; Two presidents, andrew johnson and bill clinton, were impeached, but the senate voted not. The term impeachment is commonly used to mean removing someone from office, but it actually refers only to the filing of formal charges. We'll mainly be focusing on impeachment in. Impeachment, trump, trial, flowchart, republican defence, impeachment trial, political, anti trump. For this list, we're taking a look at details regarding the impeachment process. Impeachment defense flowchart uploaded by h.m.w.h. Impeachment is the process by which a legislative body levels charges against a government official.

Dan Bongino blasts impeachment witness Fiona Hill: She ... - Every Person Is Competent To Be A Witness Unless A Statute Or The Massachusetts Common Law Of Evidence Provides Otherwise.

Confused By The Impeachment Process? This Flowchart Should .... It's not as easy as it sounds. It is similar to an indictment in criminal law, and thus it is essentially the statement of charges against the official. The term impeachment is commonly used to mean removing someone from office, but it actually refers only to the filing of formal charges. Impeachment does not in itself remove the official definitively from office; Witness impeachment, in the law of evidence of the united states, is the process of calling into question the credibility of an individual testifying in a trial. We'll mainly be focusing on impeachment in. Impeachment defense flowchart uploaded by h.m.w.h. Impeachment is the process by which a legislative body levels charges against a government official. Many of you are about to witness your first impeachment proceedings! The federal rules of evidence contain the rules governing impeachment in us federal courts.

BOMBSHELL: Democrats’ Impeachment Witness Testified That ... : The term impeachment is commonly used to mean removing someone from office, but it actually refers only to the filing of formal charges.

Lamar Alexander Announces He Will Vote Against Impeachment .... For those of you just reaching the legal drinking age, you weren't even alive the last time the house of representatives voted to impeach a sitting. For this list, we're taking a look at details regarding the impeachment process. Two presidents, andrew johnson and bill clinton, were impeached, but the senate voted not. Impeachment is the process by which a legislative body levels charges against a government official. We'll mainly be focusing on impeachment in. It is similar to an indictment in criminal law, and thus it is essentially the statement of charges against the official. Impeachment does not in itself remove the official definitively from office; Many of you are about to witness your first impeachment proceedings! Witness impeachment, in the law of evidence of the united states, is the process of calling into question the credibility of an individual testifying in a trial. The house has impeached 19 people, mostly federal judges. It's not as easy as it sounds. Impeachment defense flowchart uploaded by h.m.w.h. Impeachment, trump, trial, flowchart, republican defence, impeachment trial, political, anti trump. The federal rules of evidence contain the rules governing impeachment in us federal courts. The term impeachment is commonly used to mean removing someone from office, but it actually refers only to the filing of formal charges.

How Does a Presidential Impeachment Process Work? , If A Federal Official Commits A Crime Or Otherwise Acts Improperly, The House Of Representatives May Impeach—Formally Charge—That Official.

A flowchart explains the Trump impeachment process.. The house has impeached 19 people, mostly federal judges. Impeachment is the process by which a legislative body levels charges against a government official. Two presidents, andrew johnson and bill clinton, were impeached, but the senate voted not. Many of you are about to witness your first impeachment proceedings! The term impeachment is commonly used to mean removing someone from office, but it actually refers only to the filing of formal charges. The federal rules of evidence contain the rules governing impeachment in us federal courts. Impeachment does not in itself remove the official definitively from office; We'll mainly be focusing on impeachment in. Impeachment defense flowchart uploaded by h.m.w.h. Impeachment, trump, trial, flowchart, republican defence, impeachment trial, political, anti trump. It's not as easy as it sounds. Witness impeachment, in the law of evidence of the united states, is the process of calling into question the credibility of an individual testifying in a trial. For those of you just reaching the legal drinking age, you weren't even alive the last time the house of representatives voted to impeach a sitting. It is similar to an indictment in criminal law, and thus it is essentially the statement of charges against the official. For this list, we're taking a look at details regarding the impeachment process.

Character Evidence Chart | Witness Impeachment | Public Law : Whatever You Call It, House Judiciary Committee Chairman Jerrold Nadler Is Not Fooling Around.

Susan Collins becomes first Republican senator to say yes .... The house has impeached 19 people, mostly federal judges. The federal rules of evidence contain the rules governing impeachment in us federal courts. Impeachment defense flowchart uploaded by h.m.w.h. It's not as easy as it sounds. The term impeachment is commonly used to mean removing someone from office, but it actually refers only to the filing of formal charges. For this list, we're taking a look at details regarding the impeachment process. Witness impeachment, in the law of evidence of the united states, is the process of calling into question the credibility of an individual testifying in a trial. Impeachment, trump, trial, flowchart, republican defence, impeachment trial, political, anti trump. Impeachment is the process by which a legislative body levels charges against a government official. Two presidents, andrew johnson and bill clinton, were impeached, but the senate voted not. It is similar to an indictment in criminal law, and thus it is essentially the statement of charges against the official. Impeachment does not in itself remove the official definitively from office; We'll mainly be focusing on impeachment in. Many of you are about to witness your first impeachment proceedings! For those of you just reaching the legal drinking age, you weren't even alive the last time the house of representatives voted to impeach a sitting.

Impeachment How Does It Work What Happens? by Melissa's ... - Impeachment Is The Legal Process Of Bringing Charges Against A Government Official To Determine Whether He Or She Can Be Forcibly.

A Slightly Less Confusing Explanation of Impeachment .... Witness impeachment, in the law of evidence of the united states, is the process of calling into question the credibility of an individual testifying in a trial. For those of you just reaching the legal drinking age, you weren't even alive the last time the house of representatives voted to impeach a sitting. Impeachment defense flowchart uploaded by h.m.w.h. The house has impeached 19 people, mostly federal judges. For this list, we're taking a look at details regarding the impeachment process. The term impeachment is commonly used to mean removing someone from office, but it actually refers only to the filing of formal charges. Impeachment, trump, trial, flowchart, republican defence, impeachment trial, political, anti trump. The federal rules of evidence contain the rules governing impeachment in us federal courts. We'll mainly be focusing on impeachment in. Many of you are about to witness your first impeachment proceedings! Two presidents, andrew johnson and bill clinton, were impeached, but the senate voted not. Impeachment is the process by which a legislative body levels charges against a government official. It's not as easy as it sounds. Impeachment does not in itself remove the official definitively from office; It is similar to an indictment in criminal law, and thus it is essentially the statement of charges against the official.

Confused By The Impeachment Process? This Flowchart Should ... : Impeachment Does Not Necessarily Result In Removal From Office.

Visual Communication in Marketing: Why You Need it How to .... The term impeachment is commonly used to mean removing someone from office, but it actually refers only to the filing of formal charges. It is similar to an indictment in criminal law, and thus it is essentially the statement of charges against the official. Impeachment, trump, trial, flowchart, republican defence, impeachment trial, political, anti trump. Two presidents, andrew johnson and bill clinton, were impeached, but the senate voted not. The house has impeached 19 people, mostly federal judges. For those of you just reaching the legal drinking age, you weren't even alive the last time the house of representatives voted to impeach a sitting. For this list, we're taking a look at details regarding the impeachment process. Many of you are about to witness your first impeachment proceedings! It's not as easy as it sounds. Impeachment defense flowchart uploaded by h.m.w.h. We'll mainly be focusing on impeachment in. Impeachment is the process by which a legislative body levels charges against a government official. The federal rules of evidence contain the rules governing impeachment in us federal courts. Impeachment does not in itself remove the official definitively from office; Witness impeachment, in the law of evidence of the united states, is the process of calling into question the credibility of an individual testifying in a trial.

Trial Evidence Series, Part 9: Impeachment » Alameda ... . Two Presidents, Andrew Johnson And Bill Clinton, Were Impeached, But The Senate Voted Not.

Character Evidence Chart | Witness Impeachment | Public Law. Witness impeachment, in the law of evidence of the united states, is the process of calling into question the credibility of an individual testifying in a trial. It is similar to an indictment in criminal law, and thus it is essentially the statement of charges against the official. It's not as easy as it sounds. Two presidents, andrew johnson and bill clinton, were impeached, but the senate voted not. For this list, we're taking a look at details regarding the impeachment process. For those of you just reaching the legal drinking age, you weren't even alive the last time the house of representatives voted to impeach a sitting. Impeachment does not in itself remove the official definitively from office; The house has impeached 19 people, mostly federal judges. Impeachment is the process by which a legislative body levels charges against a government official. Many of you are about to witness your first impeachment proceedings! Impeachment, trump, trial, flowchart, republican defence, impeachment trial, political, anti trump. Impeachment defense flowchart uploaded by h.m.w.h. The federal rules of evidence contain the rules governing impeachment in us federal courts. We'll mainly be focusing on impeachment in. The term impeachment is commonly used to mean removing someone from office, but it actually refers only to the filing of formal charges.

Girl Named Fiddy: Evidence Flow Charts - The Impeachment Process Has Begun.

Character Evidence Chart | Witness Impeachment | Public Law. It's not as easy as it sounds. Impeachment does not in itself remove the official definitively from office; The term impeachment is commonly used to mean removing someone from office, but it actually refers only to the filing of formal charges. For this list, we're taking a look at details regarding the impeachment process. It is similar to an indictment in criminal law, and thus it is essentially the statement of charges against the official. Impeachment defense flowchart uploaded by h.m.w.h. For those of you just reaching the legal drinking age, you weren't even alive the last time the house of representatives voted to impeach a sitting. The federal rules of evidence contain the rules governing impeachment in us federal courts. We'll mainly be focusing on impeachment in. The house has impeached 19 people, mostly federal judges. Impeachment is the process by which a legislative body levels charges against a government official. Witness impeachment, in the law of evidence of the united states, is the process of calling into question the credibility of an individual testifying in a trial. Impeachment, trump, trial, flowchart, republican defence, impeachment trial, political, anti trump. Many of you are about to witness your first impeachment proceedings! Two presidents, andrew johnson and bill clinton, were impeached, but the senate voted not.

Lamar Alexander Announces He Will Vote Against Impeachment ... , Congress Has Engaged In Impeachment Proceedings Against A President Three Times Before.

Impeachment. It is similar to an indictment in criminal law, and thus it is essentially the statement of charges against the official. The federal rules of evidence contain the rules governing impeachment in us federal courts. The house has impeached 19 people, mostly federal judges. Impeachment, trump, trial, flowchart, republican defence, impeachment trial, political, anti trump. Impeachment is the process by which a legislative body levels charges against a government official. The term impeachment is commonly used to mean removing someone from office, but it actually refers only to the filing of formal charges. For this list, we're taking a look at details regarding the impeachment process. Impeachment does not in itself remove the official definitively from office; It's not as easy as it sounds. We'll mainly be focusing on impeachment in. Impeachment defense flowchart uploaded by h.m.w.h. For those of you just reaching the legal drinking age, you weren't even alive the last time the house of representatives voted to impeach a sitting. Two presidents, andrew johnson and bill clinton, were impeached, but the senate voted not. Witness impeachment, in the law of evidence of the united states, is the process of calling into question the credibility of an individual testifying in a trial. Many of you are about to witness your first impeachment proceedings!

← Impeachment Process Infographic Impeachment Process Impeachment Process Chart →